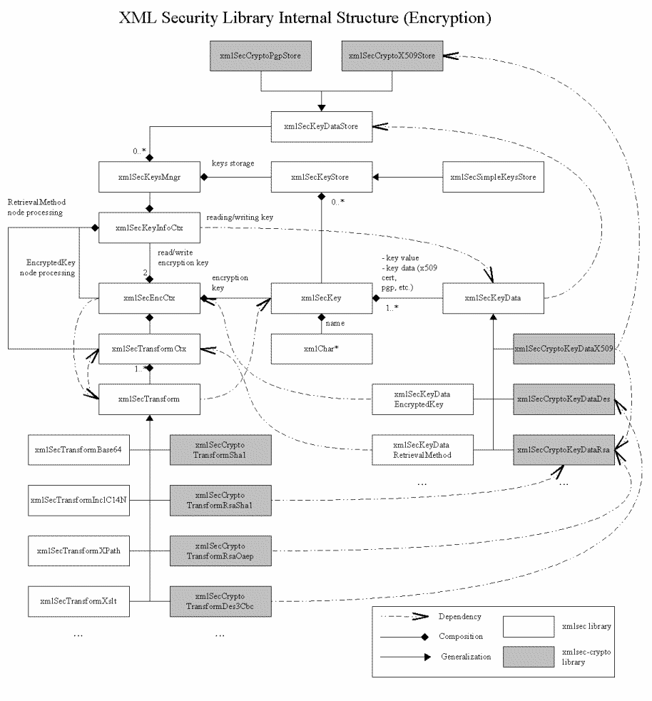
APPENDIX B. XML Security Library Encryption Klasses.

Figure 12. XML Security Library Encryption Klasses.

XML Security Library Encryption Klasses.



Home ⌂Doc Index ◂Up ▴